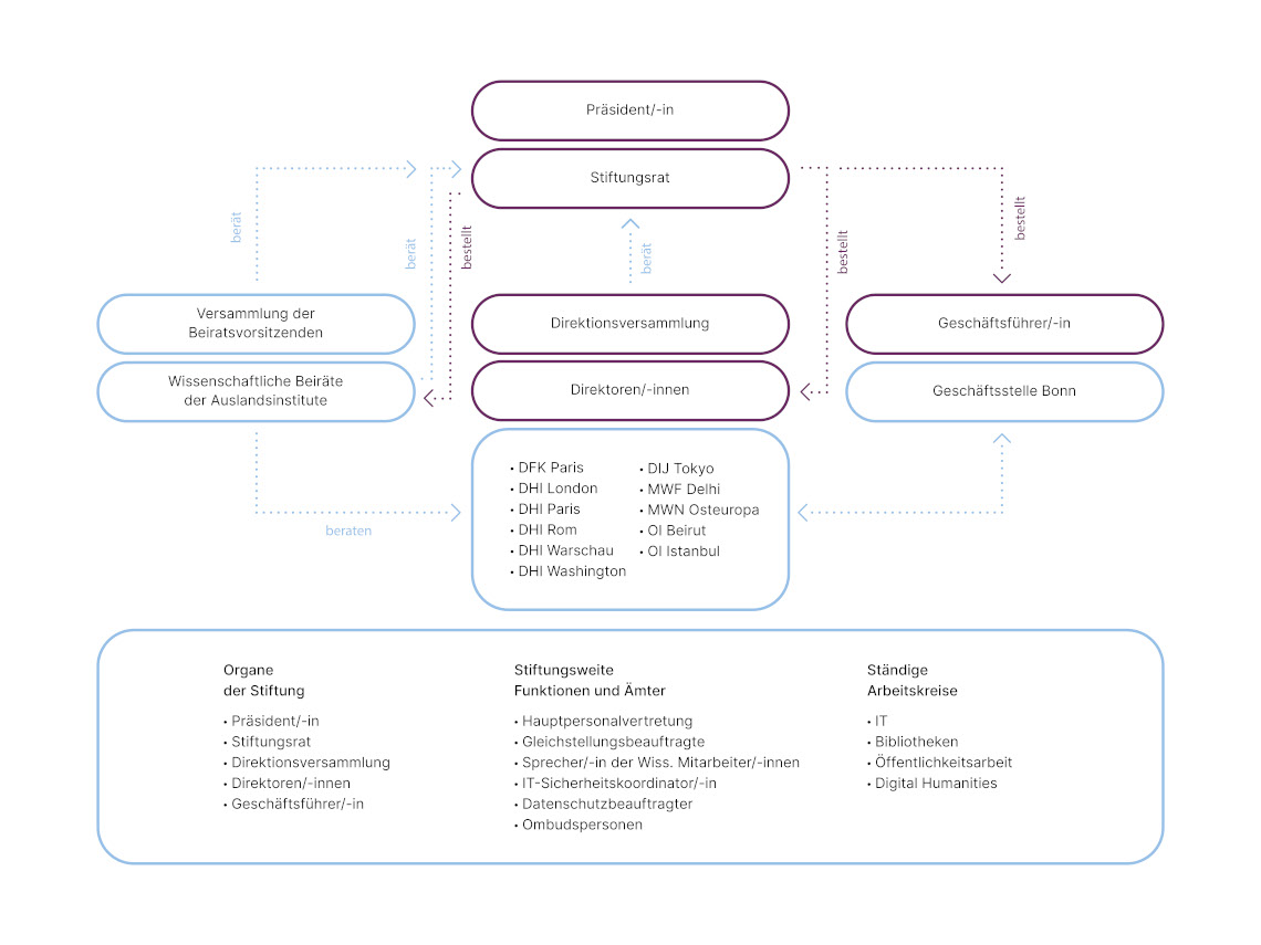
The Max Weber Foundation is a foundation of the Federal Government regulated by public law. It is subject to the legal supervision of the Federal Ministry of Research, Technology and Space and the academic work of its institutes is conducted independently.
The highest organ is the Board of Trustees.
The responsibility for coordinating the academic cooperation within the Foundation lies with the Assembly of Directors and the Committee of Advisory Council Chairs.
Local administrative matters are dealt with by the institutes. Overarching tasks and representation vis-à-vis the authorities in Germany are attended to by the Central Office.

